Az oldal megtekintéséhez kérjük, engedélyezze a JavaScriptet.

sERPa súgó

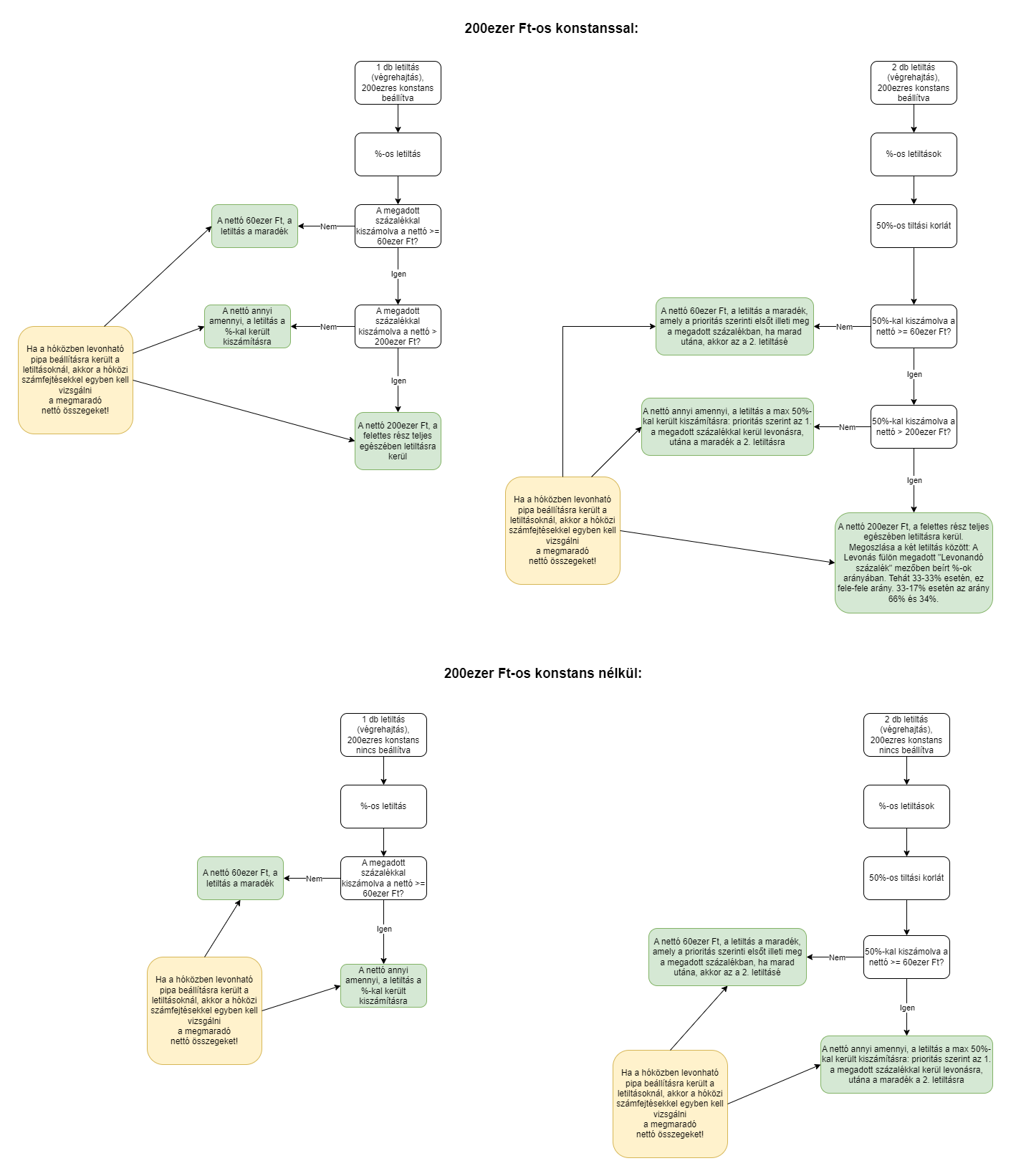
Levonás számfejtése a korlátozás nélküli részt meghaladó jövedelemre

2023-ban 200ezer Ft az 1994. évi LIII. törvény (Vht.) 63. § szerinti összeg, amelyet meghaladó jövedelem korlátozás nélkül letiltható.

A "Levonás korlátozás nélküli részét meghaladó jöv." elnevezésű Bér konstanssal van lehetőség beállítani, hogy a dolgozó 1994. évi LIII. törvény (Vht.) 63. § szerinti összeg feletti jövedelme mindenképpen letiltásra kerüljön, függetlenül a levonásnál beírt %-tól vagy a letiltások db számától.

Így már akár 1 db 33%-os letiltás esetén is levonásra kerül 2023-ban a 200ezer Ft feletti rész.

A konstans csak azokra a letiltásokra van hatással, ahol jelölésre került, hogy végrehajtás.

 

Fontos! Ha a dolgozónak egyidejűleg több letiltása is van, akkor a 200ezer Ft feletti rész megoszlása a letiltások között a Személy / Levonás fülön beírt Levonandó százalék-tól is függ. Ezzel a százalékkal lehet meghatározni ilyen esetben az arányt, hogy melyik letiltásra milyen mértékben történjen meg a 200ezer Ft feletti rész elosztása.

Például:

A dolgozónak magas a nettója: 1 millió Ft. 2 db letiltása van, mindegyiknél 33% került beállításra a Levonandó százalék mezőben. Ez esetben a 200ezer Ft feletti rész összesen 800ezer Ft, a letiltásokra így egyenként 400-400ezer Ft-ot fog számolni a program.

A dolgozónak magas a nettója: 1 millió Ft. 2 db letiltása van, az egyiknél 33% a másiknál 17% került beállításra a Levonandó százalék mezőben. Ez esetben is a 200ezer Ft feletti rész összesen 800ezer Ft, a 33%-os letiltásra így 528ezer Ft-ot, a 17%-os letiltásra pedig 272ezer Ft-ot fog számolni a program.

 

A levonások kezelésének folyamatábrája:

 

Kattintson a külső hivatkozáshoz