Az oldal megtekintéséhez kérjük, engedélyezze a JavaScriptet.

sERPa súgó

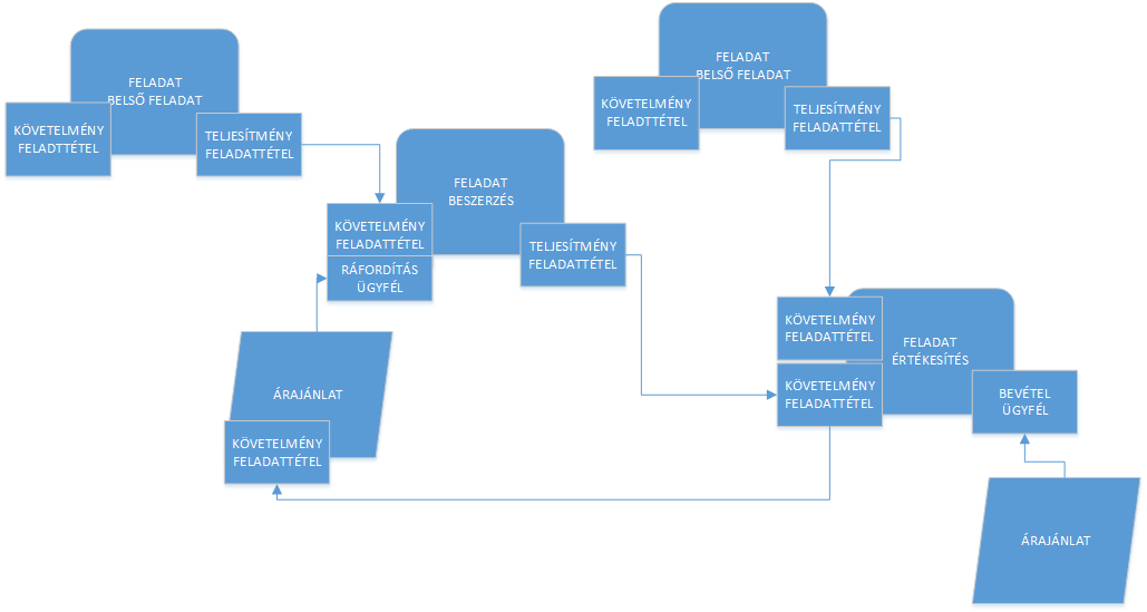
Beszerzés, Értékesítés és Belső feladat sémája az ábrán látható. Az ügyfél felé vállalt kötelezettségek (ráfordítás), illetve az ügyféllel szemben állított követelések (bevétel) analitikus, tétel szintű adatait (miből, mennyit, mennyiért) vagy a rendszerben szerződésként, vagy rendelésként vagy projekt árajánlatként lehet rögzíteni. Ezek hiányában csak a szerződött bevétel, illetve ráfordítás is rögzíthető, ekkor mind a teljesítés igazolás, mind a számlázás csak a rögzített sorra tud hivatkozni. (Például: Szerződés szerinti teljesítés)